WARNING:
JavaScript is turned OFF. None of the links on this concept map will
work until it is reactivated.
If you need help turning JavaScript On, click here.
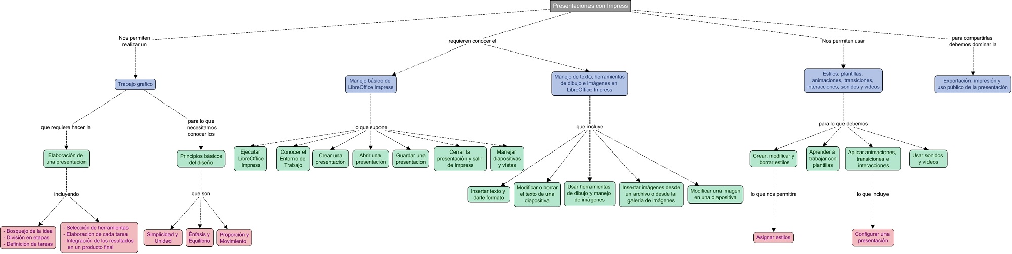
Este Cmap, tiene información relacionada con: SMR_AOF02_MapaConceptual.cmap, Principios básicos del diseño que son Proporción y Movimiento, Manejo básico de LibreOffice Impress lo que supone Conocer el Entorno de Trabajo, Manejo básico de LibreOffice Impress lo que supone Cerrar la presentación y salir de Impress, Elaboración de una presentación incluyendo - Bosquejo de la idea - División en etapas - Definición de tareas, Trabajo gráfico que requiere hacer la Elaboración de una presentación, Manejo de texto, herramientas de dibujo e imágenes en LibreOffice Impress que incluye Insertar texto y darle formato, Manejo de texto, herramientas de dibujo e imágenes en LibreOffice Impress que incluye Modificar o borrar el texto de una diapositiva, Crear, modificar y borrar estilos lo que nos permitirá Asignar estilos, Manejo de texto, herramientas de dibujo e imágenes en LibreOffice Impress que incluye Modificar una imagen en una diapositiva, Trabajo gráfico para lo que necesitamos conocer los Principios básicos del diseño, Manejo básico de LibreOffice Impress lo que supone Manejar diapositivas y vistas, Manejo básico de LibreOffice Impress lo que supone Guardar una presentación, Presentaciones con Impress Nos permiten usar Estilos, plantillas, animaciones, transiciones, interacciones, sonidos y vídeos, Manejo de texto, herramientas de dibujo e imágenes en LibreOffice Impress que incluye Insertar imágenes desde un archivo o desde la galería de imágenes, Manejo de texto, herramientas de dibujo e imágenes en LibreOffice Impress que incluye Modificar o borrar el texto de una diapositiva, Manejo básico de LibreOffice Impress lo que supone Ejecutar LibreOffice Impress, Principios básicos del diseño que son Énfasis y Equilibrio, Presentaciones con Impress Nos permiten realizar un Trabajo gráfico, Manejo de texto, herramientas de dibujo e imágenes en LibreOffice Impress que incluye Usar herramientas de dibujo y manejo de imágenes, Aplicar animaciones, transiciones e interacciones lo que incluye Configurar una presentación
Descripción textual del mapa conceptual