Passer au contenu principal
Panneau latéral
Français (fr)
Català (ca)
Deutsch (de)
English (en)
Español - Internacional (es)
Français (fr)
Connexion
Sistemas informático ...
Rechercher des cours
Inici
Documentació
Què és S'Arreplec
Condicions d'ús
Característiques del material
Administration du site
Inici
Documentació
Què és S'Arreplec
Condicions d'ús
Característiques del material
Cacher les blocs
Plein écran
Vue standard
Cours
Formació Professional
Cicle Formatiu Grau Superior
Tècnic Superior en Desenvolupament d'aplicacions m...
DAM_SI
Section 1
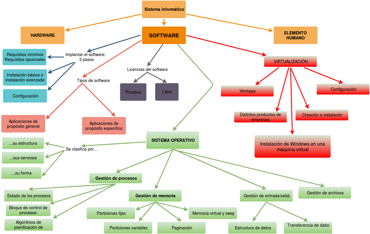
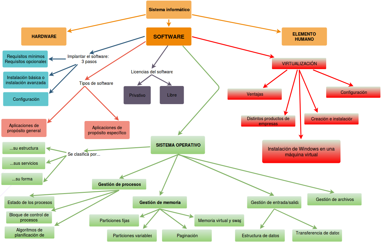
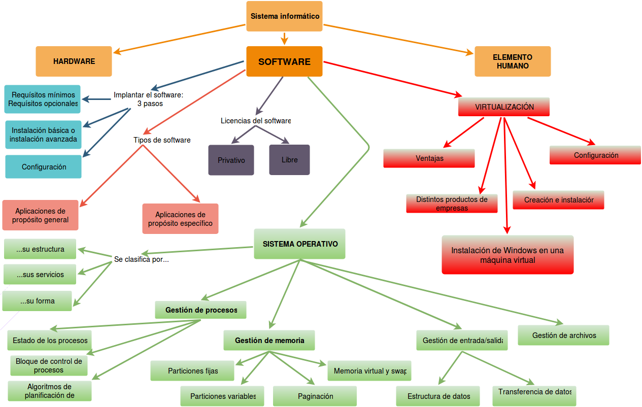
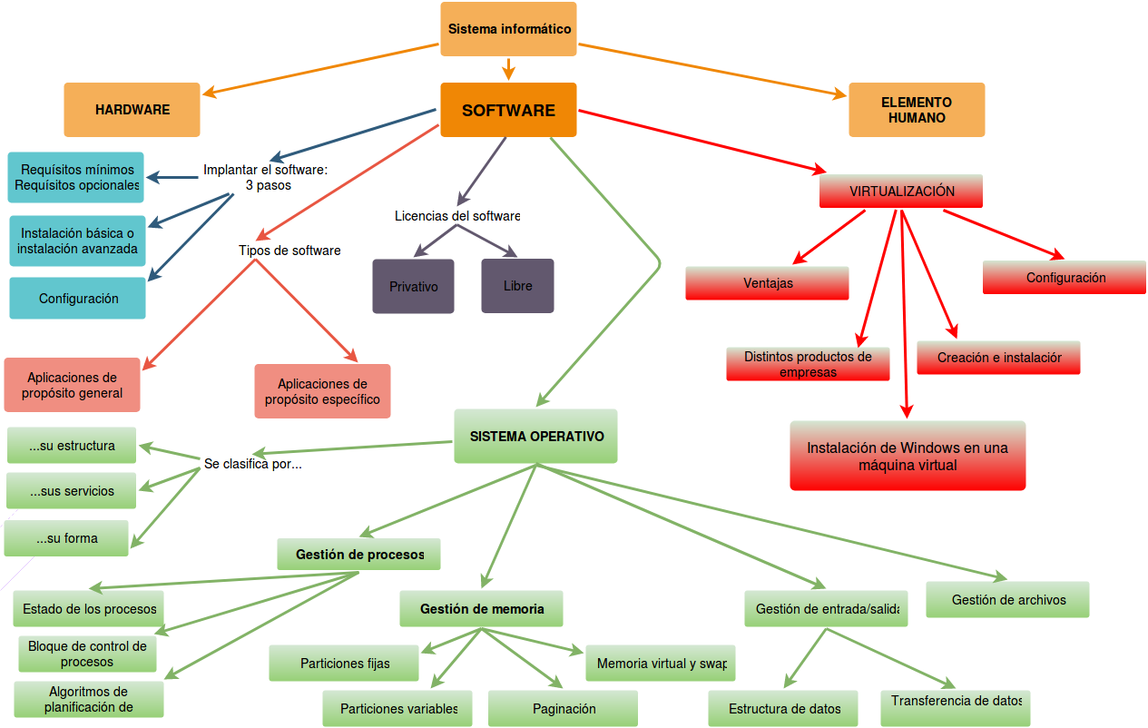
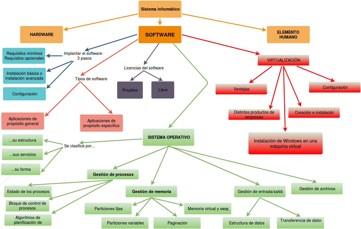
Mapa conceptual para SI01.
Mapa conceptual para SI01.
Cliquer le lien
MapaConceptualSI01.png
pour afficher le fichier.
Activité précédente
Foro para SI01.
Activité suivante
SI01 Completa.- Software de un sistema informático.
Aller à…
Aller à…
Foro de noticias.
Foro de cafetería.
Tutoría por chat.
Glosario para SI.
Orientaciones para el alumnado. SI01.
SI01 Software de un Sistema Informático.
Foro para SI01.
SI01 Completa.- Software de un sistema informático.
SI01 Versión imprimible para uso offline.
Examen para SI01.
Tarea para SI01.
Orientaciones para el alumnado. SI02.
SI02 Hardware de un Sistema Informático.
Foro para SI02.
Mapa conceptual para SI02.
SI02 Completa.- Hardware de un sistema informático.
SI02 Versión imprimible para uso offline.
Examen para SI02.
Tarea para SI02.
Orientaciones para el alumnado. SI03.
SI03 Explotación de Windows. Particiones de discos.
Foro para SI03.
Mapa conceptual para SI03.
SI03 Completa.- Explotación de Windows. Particiones de discos.
SI03 Versión imprimible para uso offline.
Examen para SI03.
Tarea para SI03.
Orientaciones para el alumnado. SI04.
SI04 Administración básica del sistema Windows.
Foro para SI04.
Mapa conceptual para SI04.
SI04 Completa.- Administración básica del sistema Windows
SI04 Versión imprimible para uso offline.
Examen para SI04.
Tarea para SI04.
Orientaciones para el alumnado. SI05.
SI05 Instalación y explotación de un sistema Linux.
Foro para SI05.
Mapa conceptual para SI05.
SI05 Completa.- Instalación y explotación de un sistema Linux.
SI05 Versión imprimible para uso offline.
Examen para SI05.
Tarea para SI05.
Orientaciones para el alumnado. SI06.
SI06 Administración básica del sistema Linux.
Foro para SI06.
Mapa conceptual para SI06.
SI06 Completa.- Administración básica del sistema Linux.
SI06 Versión imprimible para uso offline.
Examen para SI06.
Tarea para SI06.
Orientaciones para el alumnado. SI07.
SI07 Copias de seguridad, cifrado y RAID.
Foro para SI07.
Mapa conceptual para SI07.
SI07 Completa.- Copias de seguridad, cifrado y RAID.
SI07 Versión imprimible para uso offline.
Examen para SI07.
Tarea para SI07.
Orientaciones para el alumnado. SI08.
SI08 Introducción a los sistemas en red. Direccionamiento IP.
Foro para SI08.
Mapa conceptual para SI08.
SI08 Completa.- Introducción a los sistemas en red. Direccionamiento IP.
SI08 Versión imprimible para uso offline.
Examen para SI08.
Tarea para SI08.
Orientaciones para el alumnado. SI09.
SI09 Administración de redes Windows.
Foro para SI09.
SI09 Completa.- Administración de redes Windows.
SI09 Versión imprimible para uso offline.
Examen para SI09.
Tarea para SI09.
Orientaciones para el alumnado. SI10.
SI10 Administración de redes GNU-Linux.
Foro para SI10.
Mapa conceptual para SI10.
SI10 Completa.- Administración de redes GNU-Linux.
SI10 Versión imprimible para uso offline.
Examen para SI10.
Tarea para SI10.