Vés al contingut principal
Panell lateral
Català (ca)
Català (ca)
Deutsch (de)
English (en)
Español - Internacional (es)
Français (fr)
Log In
Sistemas informático ...
Cerca cursos
Inici
Documentació
Què és S'Arreplec
Condicions d'ús
Característiques del material
Administració del lloc
Inici
Documentació
Què és S'Arreplec
Condicions d'ús
Característiques del material
Hide blocks
Full screen
Standard view
Cursos
Formació Professional
Cicle Formatiu Grau Superior
Tècnic Superior en Desenvolupament d'Aplicacions w...
DAW_SI
Esquema per temes
General
General
Sistemas informáticos (DAW_SI)
Foro de noticias.
Fòrum
Foro de cafetería.
Fòrum
Tutoría por chat.
Xat
Glosario para SI.
Glossari
Tema 1
Tema 1
Unidad de Trabajo 1.- Software de un sistema informático.
Orientaciones.
Orientaciones para el alumnado. SI01.
Fitxer
Contenidos.
SI01 Software de un Sistema Informático.
Fitxer
Recursos.
Foro para SI01.
Fòrum
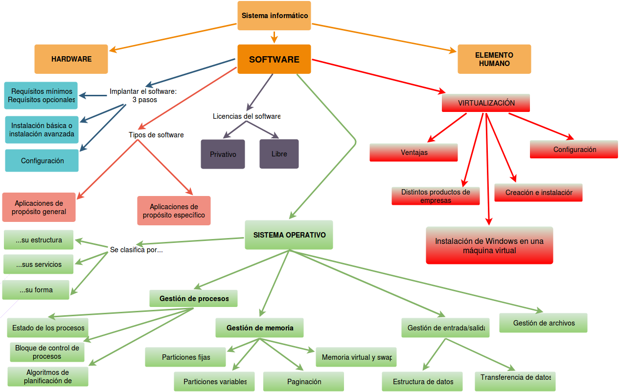
Mapa conceptual para SI01.
Fitxer
SI01 Completa.- Software de un sistema informático.
Fitxer
SI01 Versión imprimible para uso offline.
Fitxer
Evaluación.
Examen para SI01.
Qüestionari
Tarea para SI01.
Tasca
Tema 2
Tema 2
Unidad de Trabajo 2.- Hardware de un sistema informático.
Orientaciones.
Orientaciones para el alumnado. SI02.
Fitxer
Contenidos.
SI02 Hardware de un Sistema Informático.
Fitxer
Recursos.
Foro para SI02.
Fòrum
Mapa conceptual para SI02.
Fitxer
SI02 Completa.- Hardware de un sistema informático.
Fitxer
SI02 Versión imprimible para uso offline.
Fitxer
Evaluación.
Examen para SI02.
Qüestionari
Tarea para SI02.
Tasca
Tema 3
Tema 3
Unidad de Trabajo 3.- Explotación de Windows. Particiones de discos.
Orientaciones.
Orientaciones para el alumnado. SI03.
Fitxer
Contenidos.
SI03 Explotación de Windows. Particiones de discos.
Fitxer
Recursos.
Foro para SI03.
Fòrum
Mapa conceptual para SI03.
Fitxer
SI03 Completa.- Explotación de Windows. Particiones de discos.
Fitxer
SI03 Versión imprimible para uso offline.
Fitxer
Evaluación.
Examen para SI03.
Qüestionari
Tarea para SI03.
Tasca
Tema 4
Tema 4
Unidad de Trabajo 4.- Administración básica del sistema Windows.
Orientaciones.
Orientaciones para el alumnado. SI04.
Fitxer
Contenidos.
SI04 Administración básica del sistema Windows.
Fitxer
Recursos.
Foro para SI04.
Fòrum
Mapa conceptual para SI04.
Fitxer
SI04 Completa.- Administración básica del sistema Windows
Fitxer
SI04 Versión imprimible para uso offline.
Fitxer
Evaluación.
Examen para SI04.
Qüestionari
Tarea para SI04.
Tasca
Tema 5
Tema 5
Unidad de Trabajo 5.- Instalación y explotación de un sistema Linux.
Orientaciones.
Orientaciones para el alumnado. SI05.
Fitxer
Contenidos.
SI05 Instalación y explotación de un sistema Linux.
Fitxer
Recursos.
Foro para SI05.
Fòrum
Mapa conceptual para SI05.
Fitxer
SI05 Completa.- Instalación y explotación de un sistema Linux.
Fitxer
SI05 Versión imprimible para uso offline.
Fitxer
Evaluación.
Examen para SI05.
Qüestionari
Tarea para SI05.
Tasca
Tema 6
Tema 6
Unidad de Trabajo 6.- Administración básica del sistema Linux.
Orientaciones.
Orientaciones para el alumnado. SI06.
Fitxer
Contenidos.
SI06 Administración básica del sistema Linux.
Fitxer
Recursos.
Foro para SI06.
Fòrum
Mapa conceptual para SI06.
Fitxer
SI06 Completa.- Administración básica del sistema Linux.
Fitxer
SI06 Versión imprimible para uso offline.
Fitxer
Evaluación.
Examen para SI06.
Qüestionari
Tarea para SI06.
Tasca
Tema 7
Tema 7
Unidad de Trabajo 7.- Copias de seguridad, cifrado y RAID.
Orientaciones.
Orientaciones para el alumnado. SI07.
Fitxer
Contenidos.
SI07 Copias de seguridad, cifrado y RAID.
Fitxer
Recursos.
Foro para SI07.
Fòrum
Mapa conceptual para SI07.
Fitxer
SI07 Completa.- Copias de seguridad, cifrado y RAID.
Fitxer
SI07 Versión imprimible para uso offline.
Fitxer
Evaluación.
Examen para SI07.
Qüestionari
Tarea para SI07.
Tasca
Tema 8
Tema 8
Unidad de Trabajo 8.- Introducción a los sistemas en red. Direccionamiento IP.
Orientaciones.
Orientaciones para el alumnado. SI08.
Fitxer
Contenidos.
SI08 Introducción a los sistemas en red. Direccionamiento IP.
Fitxer
Recursos.
Foro para SI08.
Fòrum
Mapa conceptual para SI08.
Fitxer
SI08 Completa.- Introducción a los sistemas en red. Direccionamiento IP.
Fitxer
SI08 Versión imprimible para uso offline.
Fitxer
Evaluación.
Examen para SI08.
Qüestionari
Tarea para SI08.
Tasca
Tema 9
Tema 9
Unidad de Trabajo 9.- Administración de redes Windows.
Orientaciones.
Orientaciones para el alumnado. SI09.
Fitxer
Contenidos.
SI09 Administración de redes Windows.
Fitxer
Recursos.
Foro para SI09.
Fòrum
SI09 Completa.- Administración de redes Windows.
Fitxer
SI09 Versión imprimible para uso offline.
Fitxer
Evaluación.
Examen para SI09.
Qüestionari
Tarea para SI09.
Tasca
Tema 10
Tema 10
Unidad de Trabajo 10.- Administración de redes GNU-Linux.
Orientaciones.
Orientaciones para el alumnado. SI10.
Fitxer
Contenidos.
SI10 Administración de redes GNU-Linux.
Fitxer
Recursos.
Foro para SI10.
Fòrum
Mapa conceptual para SI10.
Fitxer
SI10 Completa.- Administración de redes GNU-Linux.
Fitxer
SI10 Versión imprimible para uso offline.
Fitxer
Evaluación.
Examen para SI10.
Qüestionari
Tarea para SI10.
Tasca